2025年8月6日,人力资源和社会保障部正式发布《无人机群飞行规划员》等95个国家职业标准征求意见稿,标志着无人机行业首次纳入国家职业体系。这一里程碑事件为低空经济注入强心剂,不仅规范了人才培养路径,更为行业有序发展奠定基石。它将加速技术创新和市场应用,避免低效重复建设,推动中国在全球低空经济领域领跑。
职业定义与等级划分:技能层级清晰,适应多元场景
无人机群飞行规划员是从事无人机群飞行路线规划、飞行计划与任务制订以及飞行现场管理的专业人员(职业编码:4-02-04-07),涵盖无人机群表演规划员等工种。该职业划分为五个技能等级,从初级到高级层层递进:
五级/初级工:基础单机航线规划和简单任务执行
四级/中级工、三级/高级工:按方向差异化,如集群监控或路径优化
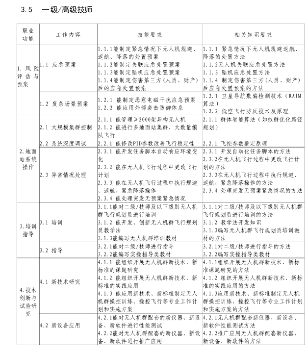
二级/技师、一级/高级技师:高级技能如技术创新和应急处置
这一分级体系确保从业者能力与市场需求精准匹配,为行业提供可量化的人才标尺。

技能与培训要求:严标准促高质量发展
从业者需具备学习、表达、计算能力,强反应和分析判断力,空间感优异,手指灵活且矫正视力达5.0以上,文化程度要求初中毕业起步。培训学时依等级优化:初级工不少于200学时,高级技师仅需80学时,体现效率导向。培训内容覆盖航空知识、无人机操作、计算机应用及安全生产,确保理论与实践结合。

评价体系:公平考核保障人才质量
申报条件灵活,16岁以上即可申请初级,高级技师需5年经验积累。评价采用理论知识考试(笔试或机考)、操作技能考核(现场或模拟操作)及综合评审(技师以上级别答辩),60分合格。考试时长严谨,理论不少于90分钟,技能考核60-120分钟,确保公正性。
行业意义:赋能低空经济,杜绝无序竞争
该标准为无人机群飞行规划领域提供首个国家依据,从任务规划、集群监控到数据分析,覆盖全链条工作。当前处于征求意见阶段(截止8月18日),我们呼吁行业同仁积极反馈,共同完善标准。此举将助力青岛等低空经济示范区解锁“天空新玩法”,如eVTOL物流和无人机表演,避免低端恶性竞争,实现技术创新与产业升级双赢。
我们坚信:国家职业标准的出台,是低空经济从“野蛮生长”转向“规范领跑”的关键一步。让我们携手推进,为中国无人机行业高质量发展赋能!
(来源:人社部公开征求意见稿)
注:反馈请于8月18日前提交人社部